meta data voor deze pagina
Extenders en USB-voeding bepalen

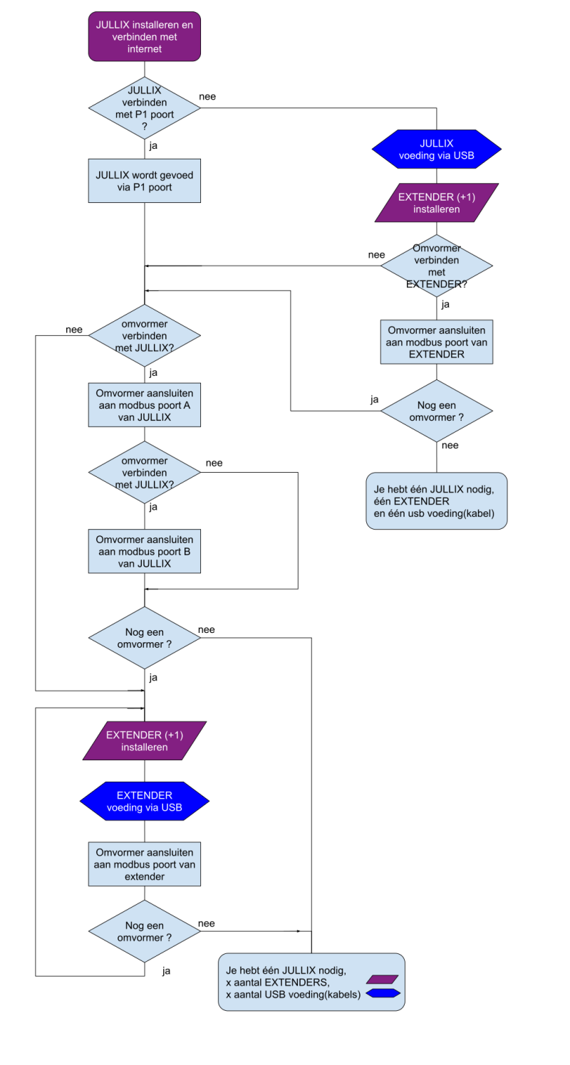
De USB-voeding kan zowel een 5V voedings adapter zijn als een USB-C kabel die zijn voeding haalt van de omvormer.
ga naar: Zoeken / Gebruikershulpmiddelen / Hoofdinhoud / Wijzig inhoud breedte
Je bent hier: start » nl » JULLIX installeren » Extenders en USB-voeding bepalen

De USB-voeding kan zowel een 5V voedings adapter zijn als een USB-C kabel die zijn voeding haalt van de omvormer.
Tenzij anders vermeld valt de inhoud van deze wiki onder de volgende licentie: CC Attribution-Share Alike 4.0 International